Da li ste se zapitali koliko različitih poruka u toku nedelje dobiju Vaši kupci? U koje vreme ih šaljete i kroz koje kanale? Na koji način pratiti rezultate svih kampanja odvojeno – po kanalima komunikacije?
S obzirom na broj oglasnih kampanja, emailova, SMS-ova, Viber poruka i/ili push notifikacija koje u današnje vreme šaljemo, potrebno je voditi računa na koji način, u kojoj meri i kada informišemo naše korisnike, a kada kupce.
Ukoliko na trenutak zamislite da postoji jedan alat, jedan dashboard, jedan username i password do alata koji sve ovo može da uređuje automatski – prema uslovima koje Vi zadate – Da li bi želeli ovakav ili sličan alat da koristite?
Obzirom na očiglednu kompleksnost potencijalnog alata, uverili smo se da je jedan od praktičnijih načina da celokupnu komunikaciju sagledamo na jednom mestu, jeste koncept mapa uma koji su mnogi alati za automatizaciju marketinga iskoristili.
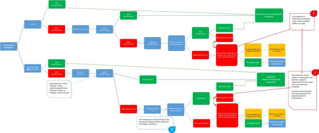
Kreirana su softverska rešenja sa idejom da se sa jedne lokacije upravlja svim kampanjama kanalima komunikacije, uslovima, pravilima i vremenom aktivacije. Na sledećem vizualu možete videti primer vizuelnog rešenja pravca kretanja email i SMS/Viber kampanja i automatske komunikacije sa klijentima, kupcima i/ili igračima u zavisnosti od njihove akcije i/ili reakcije.

Autor flow-a: Ivan Tanasković, Ecommerce magazin
Sa druge strane, dashboard koji sadrži veliki broj podešavanja, uslova i pravila, uz mogućnost da plasira sadržaj kroz različite kanale komunikacije, predstavlja odlično, pregledno i veoma interaktivno rešenje. U ovom slučaju, opšte prihvaćeni vizuelni koncept mapa uma nam daje i jednu dodatu vrednost, a to je mogućnost da sagledamo celokupnu komunikaciju sa našim korisnicima iz druge perspektive i na najbolji način relociramo istu ukoliko je to potrebno.
Ovo je jedan od onih alata kod kojih što više slučamo o tome, sve je bolje i bolje 🙂
Jedna od takođe veoma važnih opcija jeste praćenje aktivnosti korisnika, kako ulogovanih i neulogovanih, tako i posetilaca koji se još nisu registrovali. Ova opcija predstavlja učenje alata da pronađe najbolji scenario aktivnosti korisnika i najkraći put do cilja (transakcije/prodaje, registracije ili prijave na newsletter).
Jedan od važnijih delova pomenutog, jeste da se prikupljeni podaci o aktivnostima korisnika koriste za kreiranje kampanja ka svakom korisniku pojedinačno, kroz preferirani kanal komunikacije koji ima svaki pojedinačni korisnik.
Samo na trenutak zamislite mogućnost da svaki korisnik i/ili kupac pojedinačno dobijaju custom tailored kampanje automatski na uređaj ili kroz kanal komunikacije koje najviše koristi?
PRIMER: Zadatak je da kreirate kampanju sa kojom ćete da targetirate igrače koji nisu dugo igrali ili kupce koji nisu dugo kupovali. Ideja je da pošaljete “teaser sadržaj” kroz sve dostupne digitalne kanale (bonus na sledeću in-game uplatu ili popust na sledeću kupovinu).
Postavljanjem uslova dajete alatu preko potrebne informacije na koji način da prati aktivnosti vaših igrača/kupaca, kada da aktivira kampanju, koji kanal komunikacije da koristi za kog korisnika, kao i koji predhodno pripremljeni sadržaj da im pošalje.
Svako pravilo sadrži i uslov kojim se startuje kampanja i/ili komunikacija za pojedinačnu target grupu.
Ne treba zaboraviti da pored svega navedenog, postoje razlike u sadržaju poruke u zavisnosti od toga:
- KOGA targetiraš
Opcija koja nam daje mogućnost da kreiramo određene segmentne grupe registrovanih korisnika, kupaca i/ili igrača sa tačno profilisanim sadržajem za odabranu grupu korisnika - NA KOJI NAČIN im šalješ kampanju
Za svaku kampanju je takođe neophodno utvrditi najbolji mogući kanal komunikacije za svakog korisnika ili grupu korisnika - KAKO im se obraćaš
Da li želite korisnicima da persirate ili da ostvarite komunikaciju “na ti”? Pored toga, mnoge kompanije su u ovaj proces uključile “stvarne persone”, pa samim tim ne dobijate Newsletter od kompanije, već od određene osobe iz kompanije - KADA ih kontaktiraš
Vreme slanja kampanja je veoma važno i direktno utiče na rezultat same kampanje ili aktivacije, a usko je povezano sa izborom kanala komunikacije. - ZAŠTO korisnik dobija određenu automatsku kampanju
Ovaj segment je inicijalno rezervisan za aktivacije koje predstavljaju automatske trigere (Cart Abandonment, B-day…)
Morate biti svesni činjenice da implementacija navedenog ili sličnog alata predstavlja dug i zahtevan proces sa jedne, verovatno i dodatan programerski razvoj sa druge, kao i stratešku odluku kompanije sa treće strane.
Istovremeno alat omogućava dugoročno rešenje koje će vam pomoći da unapredite prvenstveno prodaju, zatim korisničko iskustvo kupaca i registrovanih korisnika, ali i činjenicu da ćete se značajno razlikovati od konkurencije.
Dobrodošli u doba automatizacije marketinga!


